简体版
|
繁体版
|
用户登录
支持IPv6
长者专区
智能问答
集
网站首页
走进永福
政府信息公开
政民互动
网上办事
公共服务
专题专栏
26538202
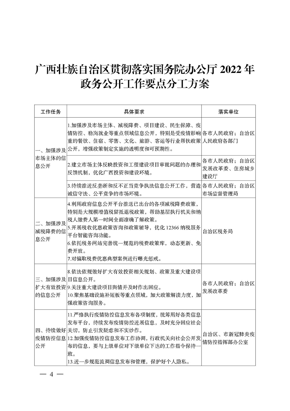
广西壮族自治区政务服务和政务公开工作领导小组关于印发广西壮族自治区贯彻落实国务院办公厅2022年政务公开工作要点分工方案的通知
20
桂林市人民政府门户网站
桂林市人民政府门户网站
2022-07-08
240980
基层政务公开标准化规范化专栏
当前位置:
首页
>
专题专栏
>
基层政务公开标准化规范化专栏
广西壮族自治区政务服务和政务公开工作领导小组关于印发广西壮族自治区贯彻落实国务院办公厅2022年政务公开工作要点分工方案的通知
2022-07-08 17:20 来源:桂林市人民政府门户网站 作者:桂林市人民政府门户网站
我要收藏
公共资源调用站点
文章分享
分享
微信
头条
微博
空间
qq
【字体:
大
中
小
】
打印
文件下载:
关联文件: