简体版
|
繁体版
|
用户登录
支持IPv6
长者专区
智能问答
集
网站首页
走进永福
政府信息公开
政民互动
网上办事
公共服务
专题专栏
26548636
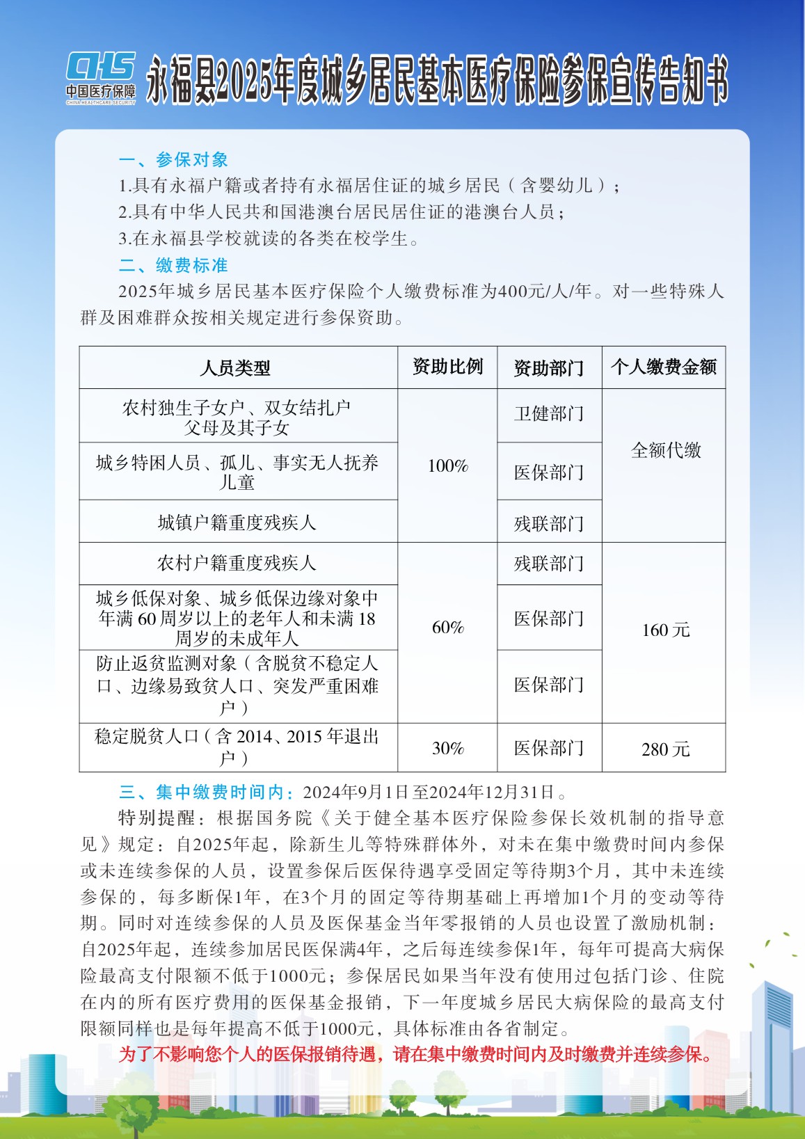
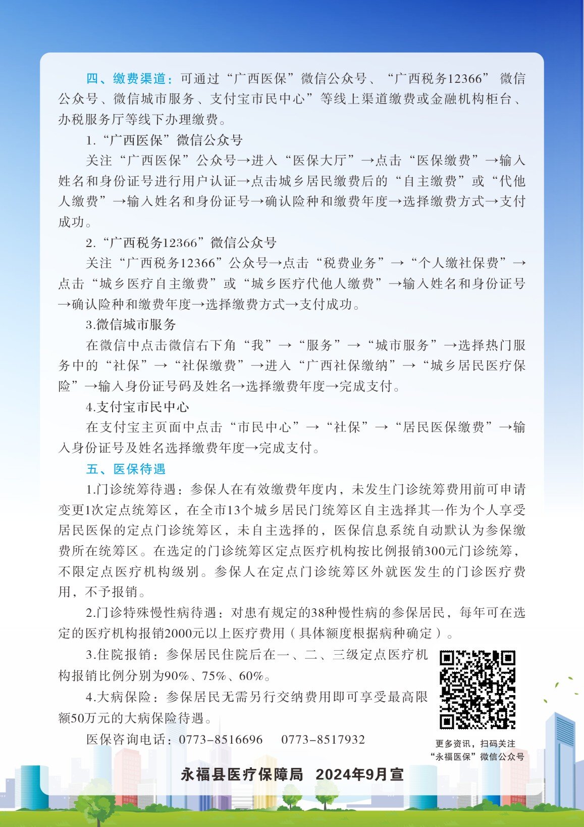
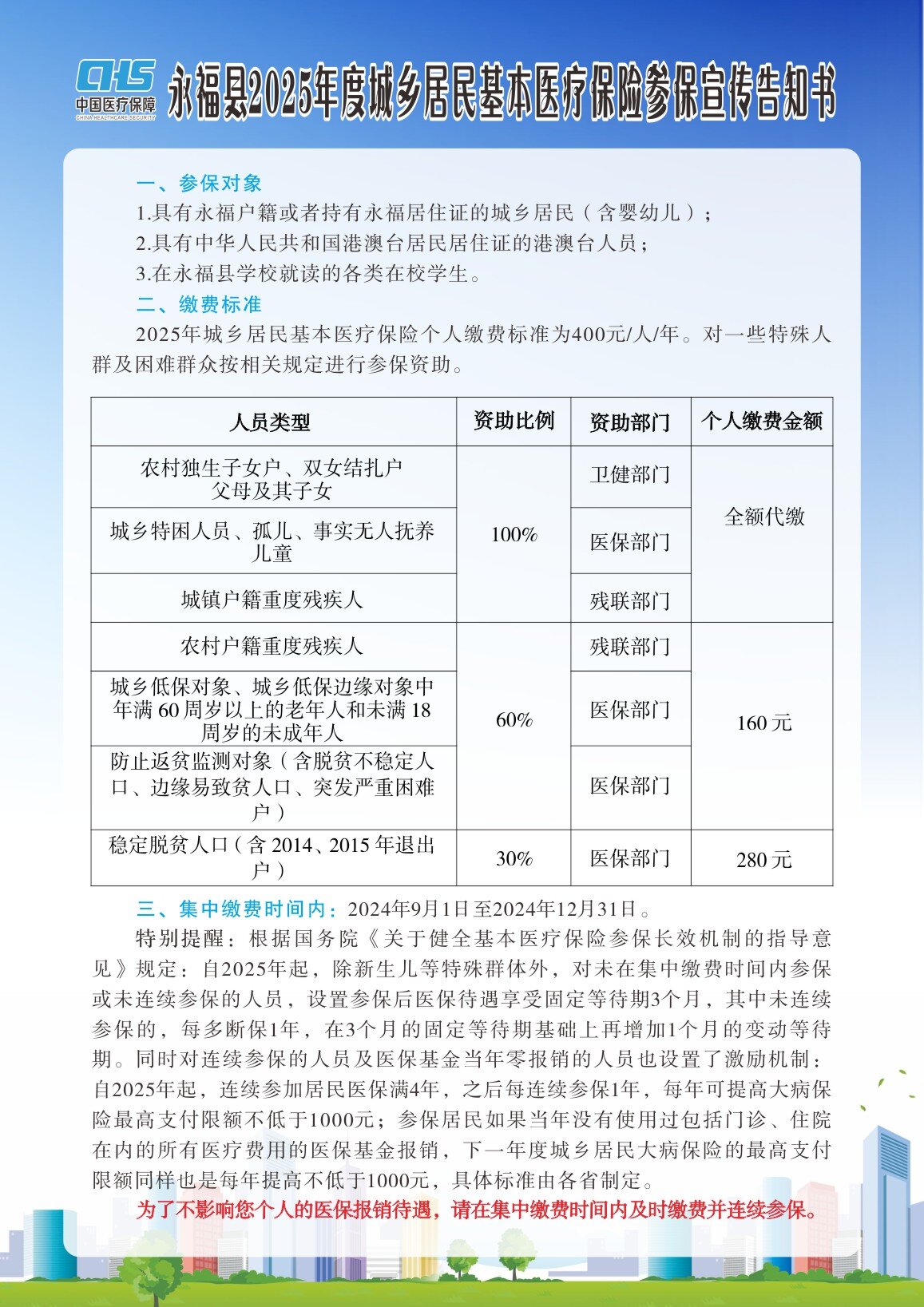
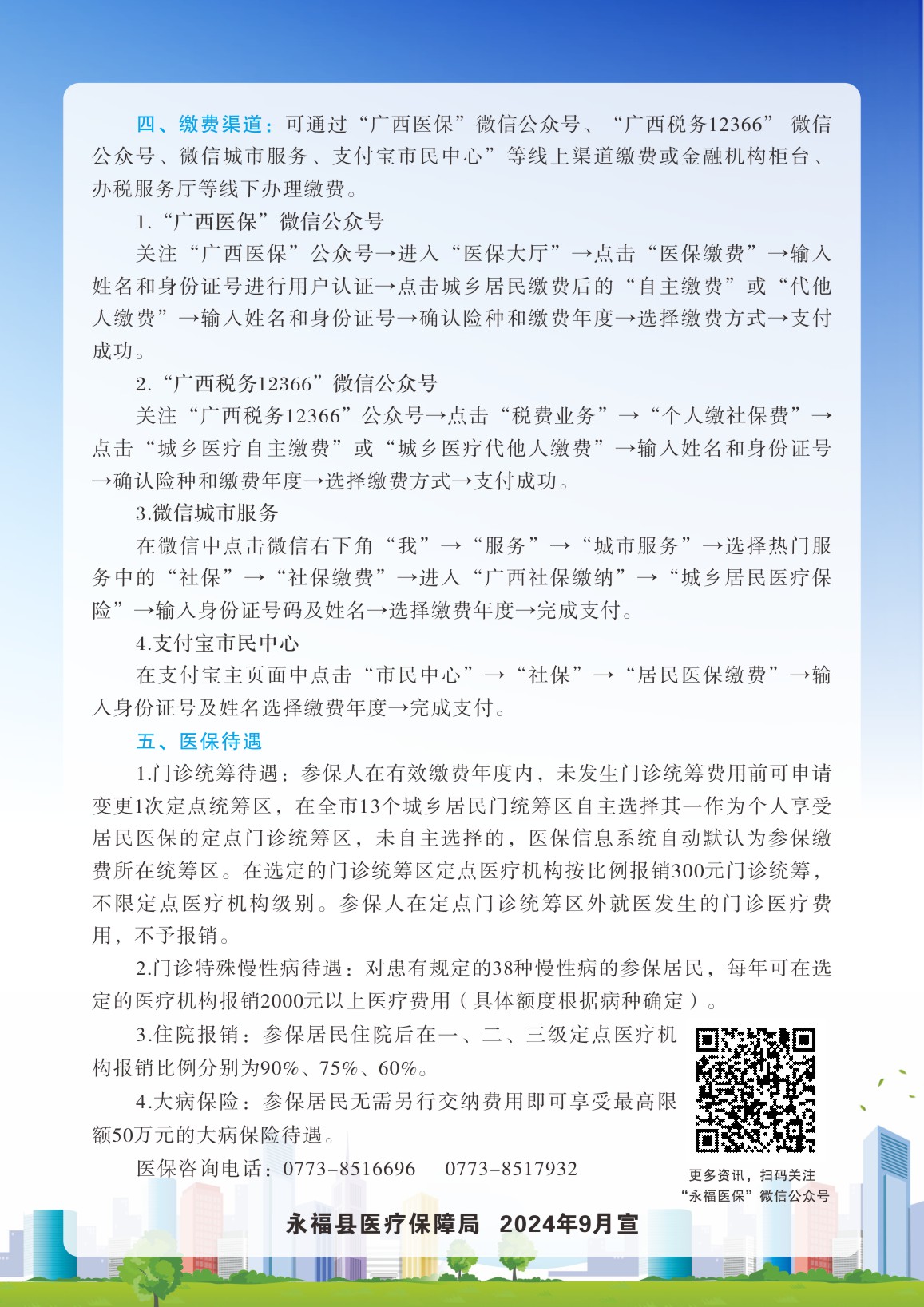
永福县2025年度城乡居民基本医疗保险参保宣传告知书
20
永福县医疗保障局
永福县医疗保障局
2024-09-24
241121
医疗保险
当前位置:
首页
>
公共服务
>
主题服务
>
社保
>
医疗保险
永福县2025年度城乡居民基本医疗保险参保宣传告知书
2024-09-24 10:00 来源:永福县医疗保障局 作者:永福县医疗保障局
我要收藏
公共资源调用站点
文章分享
分享
微信
头条
微博
空间
qq
【字体:
大
中
小
】
打印
文件下载:
9.24-01.jpg
9.24-02.jpg
关联文件: